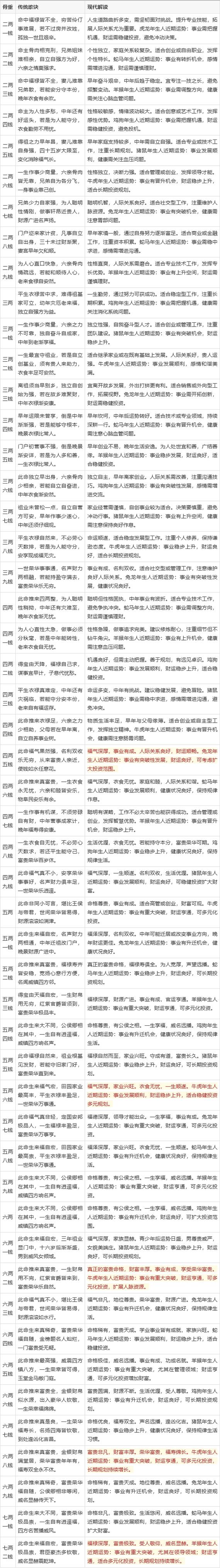
袁天罡称骨算命作为唐代流传至今的预测学经典,其核心在于通过出生农历年、月、日、时的重量相加,推算出一个人一生的富贵荣华、吉凶祸福、步入2026年丙午马年,由于流年磁场的剧烈变动,很多人在命理格局上会迎来新的转机、掌握最新的称骨法规则,理解骨重背后的深意,是看透2026年运势起伏的关键。
称骨算命的底层逻辑与2026年流年属性
称骨算命将人的命运量化为“两”和“钱”、这种量化的方式虽然看似简单,实则蕴含了阴阳五行的消长规律、2026年为丙午年,天干为丙火,地支为午火,乃是极旺的火年、在这一年,火性亢燥,骨重较轻的人往往难以承受这股暴戾的流年之气,而骨重在四两以上的中高命格者,若能顺应火势,则有望在事业与财富上获得爆发式增长。
在进行计算之前,必须明确称骨算命是以农历为准、2026年是闰年,涉及闰月的计算、根据古法,闰月出生者,上半年(十五日以前)按本月计算,下半年(十六日以后)按下一个月计算、这种细微的差别,直接决定了最终骨重的定数。
2026年最新版称骨重量对照表
出生年份重量(以六十甲子循环,截取近期重要年份)
2026年(丙午):八钱
2025年(乙巳):九钱
2024年(甲辰):一两二钱
2023年(癸卯):一两二钱
2022年(壬寅):九钱
2021年(辛丑):七钱
2020年(庚子):七钱
2019年(己亥):九钱
2018年(戊戌):一两四钱
2017年(丁酉):一两
2016年(丙申):五钱
2015年(乙未):六钱
2014年(甲午):一两五钱
2000年(庚辰):一两二钱
1990年(庚午):九钱
1980年(庚申):八钱
1970年(庚戌):九钱
出生月份重量(农历)
正月:六钱
二月:七钱
三月:一两八钱
四月:九钱
五月:五钱
六月:一两六钱
七月:九钱
八月:一两五钱
九月:一两八钱
十月:八钱
十一月:九钱
十二月:五钱
出生日期重量(农历)
初一:五钱;初二:一两;初三:八钱;初四:一两五钱;初五:一两六钱
初六:一两五钱;初七:八钱;初八:一两六钱;初九:八钱;初十:一两六钱
十一:九钱;十二:一两七钱;十三:八钱;十四:一两七钱;十五:一两
十六:八钱;十七:九钱;十八:一两八钱;十九:五钱;二十:一两五钱
廿一:一两;廿二:九钱;廿三:八钱;廿四:九钱;廿五:一两五钱
廿六:一两八钱;廿七:七钱;廿八:八钱;廿九:一两六钱;三十:六钱
出生时辰重量
子时(23-01):一两六钱
丑时(01-03):六钱
寅时(03-05):七钱
卯时(05-07):一两
辰时(07-09):九钱
巳时(09-11):一两六钱
午时(11-13):一两
未时(13-15):八钱
申时(15-17):八钱
酉时(17-19):九钱
戌时(19-21):六钱

亥时(21-23):六钱
2026年骨重解读与深度剖析
计算出的总骨重,通常落在二两一钱至七两一钱之间、在2026年的特殊岁运下,不同骨重的命格表现出截然不同的生存状态。
二两至三两:磨砺与觉醒
骨重在二两一钱到二两九钱之间的人,传统判词多为“孤苦伶仃”或“六亲无靠”、放在2026年来看,这类命格的人会感受到极大的竞争压力、丙午年的火气会加速资源的消耗,由于自身格局较轻,容易在职场中被边缘化,或者在家庭关系中处于劣势。
二两六钱者,判词云:“独自成家福不轻,早年辛苦晚年荣、”在2026年,这部分人需要避免合伙生意,因为火旺之年多争端,独资或者依靠个人技能生存反而能求得安稳、尽管早年运势多舛,但2026年是一个“不破不立”的节点,若能忍受当下的孤独,未来翻身的机会就在其中。
三两至四两:奔波与机遇
骨重在三两一钱至三两九钱之间,属于中等偏下的命格、这类人的特点是勤劳,但往往收获与付出不成正比、2026年对他们而言是“动荡之年”。
三两五钱者,判词曰:“福禄丰盈代代兴,一生荣华富贵真、”实际上,这里的“荣华”在现代社会多体现为小康之家的稳步上升、2026年由于午火午午自刑的影响(若命局中已有午火),这类人要注意言语冲突、三两八钱的命格在2026年表现尤为突出,这类人往往拥有过人的胆识,在2026年这个充满变数的市场中,容易抓到转瞬即逝的财运。
四两至五两:中流砥柱与权柄
骨重四两以上,被视为“好命”的起点、四两一钱至四两九钱的人,大多在某一领域拥有发言权。
四两一钱者,判词:“此命推来事不同,为人能干异凡庸、”在2026年,这类人极易获得贵人提拔、丙火代表光明、代表官禄,四两二钱的人在2026年会有职位上的晋升机会、要注意的是,四两中段的命格最忌讳“贪”,火旺则易燥,若在投资上急功近利,很容易在2026年下半年出现资金链断裂。
四两五钱是一个特殊的关隘,判词云:“名利推来竟若何,前番辛苦后奔波、”这反映了中年运势的起伏、在2026年,这类命格的人需要处理好名声与实际利益的关系,不要为了虚名而承担过大的财务风险。
五两至六两:富贵双全与守成
五两以上的命格,古称“王侯将相”之命、现代社会中,这对应着大企业家、高级管理者或者拥有极高社会地位的人。
五两一钱的人,一世荣华、2026年对他们来说是扩张的年份、火主礼,也主传播,利用2026年的势能进行品牌扩张或跨行业布局,往往能取得意想不到的成功、五两四钱的命格,一生财帛丰盈,2026年的火运会增强他们的社交能力,让他们在高端圈层中更加游刃有余。
六两至七两:极品格局与平衡
六两以上的命格极为罕见、这种命格的人在2026年已经不再追求财富的积累,更多的是在于精神境界的提升或社会公益的影响。
六两二钱,判词:“此命生来福不穷,读书必定显亲宗、”在2026年,这类人适合从事文化、科研或教育事业、七两一钱则是极品中的极品,这种命格在现代社会往往对应着行业领袖、在2026年这种火属性极强的流年中,高骨重的人需要注意“亢龙有悔”,即在顶峰时期保持谦卑,防止因过分自信而导致的决策失误。
2026年丙午年特别提醒
算命不只是看定数,更要看流年变数、2026年是丙午年,地支午火的力量达到巅峰。
凡是骨重中含有“水”性特质的人(如出生在冬月或亥、子时),在2026年会面临“水火相战”的局势、这种格局在称骨算命的解读中,意味着虽然有财发,但过程极其艰辛,且要注意身体健康,尤其是心血管与肾脏的平衡。
骨重中包含“木”性特质的人(如出生在寅、卯月或时辰),2026年则是“木火通明”、对于三两六钱至四两六钱这个区间的人来说,这代表着才华的大量释放、如果你在创作、设计、研发领域,2026年将是你成名的绝佳时机。
骨重计算中的误区
很多人在推算2026年运势时,容易犯一个错误:只看总重,不看构成、虽然总重决定了大框架,但构成骨重的年、月、日、时各自代表了人生的不同阶段。
年份代表根基,2026年出生的婴儿(丙午年),自带八钱重量,这在六十甲子中属于中等偏上的起点,意味着这一年出生的孩子大多家境尚可,或者生来就带有一种奋发向上的“火性”。
月份代表青壮年时期的事业、如果是九月(一两八钱)出生的,配合2026年的流年,意味着在三十岁至四十五岁之间,会有一次极大的跨越。
日期代表中年及家庭、如果出生日重量在一两五钱以上,说明配偶有力,在2026年这种波动的年份,家庭是你最稳固的避风港。
时辰代表晚年与子女、子时(一两六钱)出生的人,即便在2026年遭遇暂时的财务挫折,晚年依然能享有极高的福报。
称骨歌与现代生活的对应
很多人读不懂古文判词,认为有些词汇过于夸张、其实,在2026年的语境下,这些词汇可以进行现代转化。
比如“走马扬鞭大路通”,在2026年可以解读为:你的业务不再局限于本地,通过互联网或全球化贸易,你的事业将迎来长足的发展。
又如“移居改姓称心怀”,在2026年这种火动之年,这可能意味着跳槽、更换赛道或者是去海外发展,这种变动往往能带来更好的运气。
再如“推车靠崖道路艰”,这在2026年是提醒骨重较轻(三两以下)的人,不要轻易尝试杠杆投资,火旺之年,任何虚假的繁荣都可能瞬间化为乌有。
2026年不同性别在称骨算命上的细微差别
男命与女命在称骨算命的判词上是有区别的。
男命在2026年更看重“官禄”与“财帛”、骨重四两二钱的男命,在丙午年要敢于出头,火性越旺,你的领导力就越能得到体现。
女命在2026年则更看重“福德”与“安稳”、对于女命而言,骨重在三两八钱至四两五钱之间是非常理想的、在2026年,这类女性往往能展现出强大的治家能力或职场协调能力、需要注意的是,由于2026年火气过盛,女命若骨重过轻(如二两三钱),在这一年容易产生情绪焦虑,需要通过增加水的能量(如穿蓝黑色衣服、多去水边)来调和。
深度解析:为什么2026年要看最新的称骨版本?
命理学不是一成不变的、2026年作为九运(离火九运)的初期,整个世界的能量频率都在发生改变、离火运对应着科技、虚拟、文化和美丽。
如果你是五两以上的重命,2026年你必须关注人工智能、生物医疗、文化传媒等领域、因为你的骨重足以承载离火大运带来的能量。
如果你是三两左右的轻命,2026年不建议去硬碰硬、在这种大环境下,轻命者应该通过“借力”来生存、找一个骨重比你大、气场比你强的人合作,或者在大公司中寻求庇护,是2026年的生存法则。
骨重与性格的隐形联系
在2026年的社会交往中,通过观察他人的性格,大致可以反推其骨重。
性格急躁、办事雷厉风行且在2026年如鱼得水的人,骨重多在四两五钱以上、这类人天生具备午火的侵略性,流年对他们是加持。
性格沉稳、守成有余但创新不足的人,骨重多在三两六钱至四两二钱之间、2026年的火气会逼着他们做出改变,这种痛苦的转型期,实际上是命理上的“脱胎换骨”。
性格自卑、遇事躲避且在2026年感到处处受限的人,骨重往往低于三两、这类人需要在这个丙午年特别注意心理健康,防止火气灼伤神志。
特殊骨重在2026年的表现示例
三两一钱的命格,判词是“忙忙碌碌苦中求”、在2026年,这类人会感到特别忙,但请记住,2026年的忙是有意义的、丙火照耀下,你的努力会被人看到、不要抱怨辛苦,因为在这一年,不辛苦往往意味着没有机会。
四两八钱的命格,判词是“初年运限未曾亨,纵有功名在后成”、这类人若在2026年处于中年阶段,那么这一年就是你“后成”的起点、你会发现以前积累的资源开始自动连接,形成合力。
五两七钱的命格,判词是“福禄丰盈万事全”、在2026年,这类人要注意的是“守财”、火旺之年多诱惑,容易在房产或大型基建项目上产生巨额投入,需要通过骨重中的理性成分来压制流年的冲动。
2026年称骨算命的核心要义
在2026年这个丙午火年,骨重不再只是一个简单的数字,它代表了你与这个炽热年份的交互能力。
所谓“命好不如运好”,但在2026年,骨重的高低决定了你能承载多大的“运”、无论你的骨重是轻是重,了解它,是为了在2026年的火浪中找到自己的航向、重命者要防燥,轻命者要借势,中等命格者要思变。
2026年的称骨算命法,不仅是对过去经验的,更是对未来九运时代生活方式的预判、每一个重量,每一个判词,都在提醒我们要顺应天时、在火运升腾的2026年,愿你能根据自己的骨重,量力而行,顺势而为。