择偶成家,是人生头等大事,定好的婚期能不能改,这在命理学和民俗学里有着极深的讲究、现在是2026年丙午马年,火气正旺,很多原本定在年初或者年中办喜事的朋友,可能因为各种突发状况——或是家中长辈身体微恙,或是事业变动,甚至只是因为单纯的心理压力——想把日子往后挪一挪、从风水命理的角度来看,结婚日子一旦定下,那是已经跟天地神明“打过招呼”的,轻言改动,确实会牵动周身的气场。
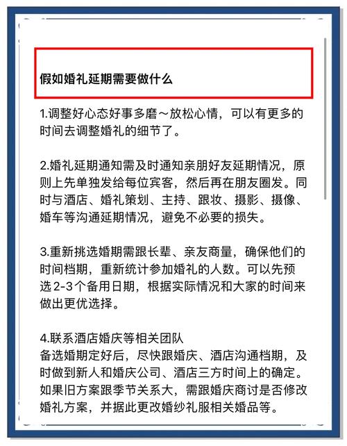
婚期推迟对气场的影响
婚期不单是一个数字,它是男女双方八字结合后,通过推算找出的那个能化解双方命理冲突、增进感情和谐的平衡点、这个日子就像是一把锁的钥匙,定好了,磁场就开始往那个时间点汇聚、如果随便推迟,原本凝聚的喜气就会消散、民间有一种说法叫“一鼓作气,再而衰,三而竭”,办喜事讲究的就是那股冲天的喜气。
在2026丙午年,午火主事,火性燥烈,做事讲究果断、如果婚期一定再定,反复无常,最容易招致“口舌是非”、原本选好的吉日,可能是为了压制某一方命局里的煞气,或者为了补足两人的五行缺项、日子一挪,那个特定的五行平衡就被打破了,这就好比医生开好了药方,你却换了服药的时间,药效自然大打折扣。
哪类情况允许推迟
虽说日子不宜乱动,但天地合德,讲究一个“变通”、有些情况,推迟反而是一种避祸。
家里如果有直系亲属在筹备期间突然离世,这叫“冲孝”、这种情况下,哪怕日子再好,也必须推迟、因为红白喜事磁场剧烈对冲,如果不避让,不仅新人的婚后运势受损,甚至会对家族的长辈产生不利影响、在2026年这个火旺之年,如果遇到这种情况,通常建议至少推迟百日,或者干脆跨年,等那股肃杀之气平息后再议。
如果新人一方突然遭遇重大的健康问题,或者出现了意外伤灾,这其实是上天给出的一个“预警信号”,说明选的那个日子可能压不住新人的身弱、这时候强行结婚,往往会造成婚后病痛缠身、这时候的推迟,叫“避锋芒”,是为了蓄积能量。
事业上的突发变故,比如破产或者极大的财务危机,也会影响结婚的底气、这种时候,若勉强完婚,新房的财位就会显得空虚、这时候可以适当调整,避开破财月,选一个生旺财星的日子。
2026丙午年的特殊避讳
2026年是火马年,丙火坐午火,火光通天、在这一年,结婚日子的选择和推迟都有其独特性。
午午自刑、如果新人双方或者一方是属马的,原本选的日子又在农历五月(午月),这时候如果要推迟,千万不能推到同年同属相的月份、自刑的力量会因为日期的反复而加强,容易导致夫妻婚后各执己见,互不相让,甚至出现家庭冷暴力。
属鼠的朋友在2026年正值冲太岁,选日子本就如履薄冰、如果属鼠的新人想推迟婚期,要注意避开农历十一月(子月),因为子午相冲,在这个时间段反复变动婚期,会动摇根基,导致婚后生活动荡不安。
属牛的朋友在2026年是害太岁、害太岁主“小人”和“不和”、如果定好的婚期要改,千万要关紧房门,不要听信七大姑八大姨的碎语,否则日子一改,流言蜚语跟着就来,还没过门,公婆媳妇的关系可能就先僵了。
十二生肖推迟婚期的讲究
属鼠(子):2026年冲太岁,最忌讳在农历五月和十一月折腾婚期、如果必须延期,建议选在农历的申月(七月)或辰月(三月),利用三合局的力量来稳住气场,化解冲太岁的负面影响。
属牛(丑):害太岁之年,改期要避开农历六月(未月),因为未丑相冲,火上浇油、建议改在农历的子月(十一月)或巳月(四月),通过合化来缓解害太岁的尴尬。
属虎(寅):2026年对于属虎人来说是三合年份,气场相对较强、如果因为事业推迟婚期,问题不大,但要避开农历七月(申月),申寅相冲容易让喜事变忧事。
属兔(卯):破太岁之年、推迟婚期时,要严防感情生变、改期最好选在农历的亥月(十月)或未月(六月),这两个月份能帮你把破碎的气场缝合起来。
属龙(辰):2026年火土相生,运势平稳、推迟婚期通常是为了追求更完美的仪式、注意避开农历九月(戌月),那是辰戌相冲的月份,改期到此时会增加额外的开销。
属蛇(巳):与太岁同属火、推迟婚期要小心“上火”、建议避开农历十月(亥月),改在农历的正月(寅月)或八月(酉月),增加木的生机或金的肃降。
属马(午):值太岁兼自刑,火气极旺、最忌讳在这个年份里反复无常、如果一定要推迟,务必找资深师傅重新核算,避开所有的午日和午时。
属羊(未):与太岁六合、这是比较幸运的、即便推迟婚期,也容易遇到更好的转机、只要避开农历十二月(丑月),其余月份大多能够平稳过渡。
属猴(申):火克金,压力较大、推迟婚期可能是因为现实阻力、改期要避开农历正月(寅月),利用农历四月(巳月)的六合力量来转危为安。
属鸡(酉):同样面临火克金的局面、改期要避开农历二月(卯月)、建议选在农历的辰月(三月),龙凤呈祥,能压住火马年的躁动。
属狗(戌):与太岁三合、推迟婚期往往是为了等待更合适的物质条件、避开农历三月(辰月),选在农历二月(卯月)或五月(午月)都是不错的选择。
属猪(亥):水火既济,但也暗藏危机、改期要避开农历四月(巳月),那是水火直接对冲的时刻、改在农历的正月(寅月)能形成水生木、木生火的顺生局面。
改期后的补救措施
如果婚期确实因为不可抗力推迟了,不能简单地换个日子就完事、在风水学上,这叫“续缘”。
要进行“谢神”、之前选好日子,可能已经告知了祖先或祈求了神明、现在要改,需要在家中的神位或祖先牌位前烧香说明原委,请求原谅并保佑新日期顺利、这在心里层面上也是一种安抚。
要重新审视“安床”的时间、安床是婚礼中至关重要的一环、日子推迟了,原本安好的床是否需要重新移动?如果之前还没安床,那自然好说;如果已经安了,由于日子推迟导致气场空置太久,建议在新的婚期前,选一个吉日把床褥翻新,或者重新调整一下枕头的摆放方位,以接续新气。
第三,婚房的布置、如果推迟的时间超过一个季度,婚房里的剪纸、对联可能已经陈旧、千万不要舍不得那几块钱,一定要换新的、旧的喜字带有消散的气场,必须换成崭新的红色,重新点燃那种喜庆的磁场。

日子推迟的心理风水
很多人在推迟婚期后,心里会打鼓,觉得是不是“缘分不够”或者“不吉利”、这种心理暗示本身就是一种负面的风水、在命理中,心力也是五行的一部分。
如果你把推迟看作是“好事多磨”,是上天为了让你们准备得更充分,那么这种正能量会转化为火生土的格局,稳固你们的感情基础、反之,如果新人为此互相埋怨,觉得是对方家里事多耽误了婚期,那么这种怨气会直接破坏家宅的玄武位,导致婚后缺乏靠山,贵人运受损。
在2026年这个丙午年,火旺则礼繁、推迟婚期后,双方家庭的沟通要更加注重礼仪、火主礼,礼数到了,很多因为改期带来的尴尬和嫌隙就能化解。
重新选日子的核心原则
推迟之后,新日子的选择标准要比第一次更高。
避开双方的忌神日、如果第一次选日子只是避开了大凶,那么第二次选日子就要精细到八字的喜用神、比如新娘八字喜水,推迟后的日子就得在金水旺的季节,如秋冬。
避开杨公忌日、这是择日学里的常识、既然已经推迟了一次,第二次必须万无一失,那些民间公认的凶日绝不能碰。
参考两家人的生肖、第一次选日子可能主要看新人,第二次选日子为了安抚长辈,最好能选一个不冲克双方父母的日子,这样能从根源上稳住家庭的风水大盘。
考虑时空能量、2026年是火年,如果你推迟到了2027年丁未年,那又是另一番气象、丁未年是土气渐重的年份,选日子要从“烈火”转为“温养”。
婚期延后对嫁妆和聘礼的讲究
日子改了,已经送过去的聘礼和准备好的嫁妆怎么办?在民俗中,聘礼代表的是一种“契约”、日子延后,契约依然有效,但如果延后的时间过长,比如超过半年,建议男方在临近新婚期时,补送一份“催妆礼”、这不仅是礼数,更是为了重新激活那份契约的喜悦感。
嫁妆里的被褥、衣服,如果因为延期存放太久,一定要找个阳光充足的日子拿出来晾晒、2026年的午火太阳最是有力,可以祛除积压的霉气和晦气、阳光的照射能给这些器物注入阳气,让新人在结婚那天穿戴的是充满生命力的能量体。
婚期变动后的风水阵法调节
对于已经装修好并入住了新房,却突然推迟婚期的新人,室内风水的微调非常重要。
原本为了结婚布置的红色饰品,如果推迟时间过长,火气会过旺,导致住在里面的人容易心浮气躁、这时候可以在客厅的北方(水位)摆放一盆常绿的水培植物,以水克火,平顺家里的气场。
新房的卧室门口,可以挂一个天然的葫芦、葫芦主吸收晦气、化解口舌,能有效防止因为推迟婚期带来的感情波动。
注意厨房的火气、2026年午火年,厨房又是火地、如果婚期推迟,家里的开火频率不能断、哪怕不经常做饭,也要偶尔烧开水,让屋子里有烟火气、没烟火气的房子,神灵不坐,财神不进,这对推迟婚后的运势极为不利。
对待改期的社交风水
当婚期推迟,你需要向亲朋好友传达这个消息、不要觉得丢人,也不要含糊其辞、在社交风水里,坦诚是最大的正能量、你可以说“为了家族更长远的安稳,我们决定选一个更完美的吉日”、这种积极的心理暗示,不仅能得到别人的理解,也能在冥冥之中增强你们的运势。
千万不要在社交平台上公开抱怨、在这个信息流动的时代,怨气会通过文字传播、一旦这种负面能量汇聚,新选的日子也会受到干扰。
命理核心
说到底,结婚日子能否推迟,关键在于“心”与“理”的合一、命理上,只要避开了那些致命的冲克,重新选一个符合八字喜忌的吉日,影响并不像传闻中那么可怕、但在执行层面,必须要把每一个细节——从告祭祖先到新房调理,从心理建设到礼仪补充——都做到位。
2026年的丙午马,跑得快、火气大、如果你的婚期推迟了,那就把它看作是烈火炼真金、只要两人心志坚定,配合命理上的规避与补救,这推迟的一段时间,恰恰是你们磨合性格、稳固根基的大好时机、记往,日子是人过的,吉凶是自找的,规矩是老祖宗留给咱们趋吉避凶的工具,而不是枷锁。
重新选一个金秋送爽或者瑞雪丰年的好日子,带着更成熟的心态步入礼堂,那时候的喜悦,往往比原定的日子还要醇厚、风水转动,全在这一念之间、把该做的仪式做足,把该避的煞气避开,推迟婚期,未必不是上天赐予的另一种福气。
在这个火旺的2026年,不管是前进还是暂停,都要保持那份从容、日子推迟了,情分不能推、只要两人的八字依然相合,只要家中的风水依然有情,无论哪天结婚,都是花好月圆。
对于那些因为推迟而焦虑的新人,最后再叮嘱一句:火年多躁,宜静不宜动、既然日子改了,就静下心来,把新房的细节再打磨一下,把两家人的关系再拉近一点、等那个真正属于你们的“天时、地利、人和”齐聚的时刻到来,那才是一辈子的安稳。
命理之道,在于顺势而为、如果天意让你在2026年等一等,那一定有它的深意、或许是为了避开一场未知的口舌,或许是为了等待一份更丰厚的财运、无论如何,新日子的确立,必须建立在对过往日子的尊重和对未来日子的敬畏之上、不要随手一翻日历就定,那是对余生几十年的不负责任、请教专业的师傅,结合两人的最新运势,定一个能承载你们梦想的新吉日。
在这个万物生长、火光辉煌的马年,愿每一对推迟婚期的新人,都能在波折后迎来更绚烂的阳光、风水流转,好运常在,只要步步为营,规矩不乱,幸福迟早会按时敲门、不需要担心那些流言蜚语,只要你们的命理气场契合,日子推迟只是序章,精彩的未来才是主旋律。
记住,2026年的火,是动力,也是考验、推迟婚期,就是一次对火气的调控、调得好,婚后生活红红火火;调不好,容易焦头烂额、这就是为什么我们要如此强调重新选日子的严肃性、每一个步骤的严谨,都是对未来家庭堡垒的一次加固、在这个充满变数的年份里,稳,就是最大的吉利。
不要在匆忙中做决定,不要在情绪下选日子、当一切尘埃落定,当你重新拿到那个盖有吉神印记的新婚期,你会发现,所有的等待,其实都是为了遇见那个更好的时刻、这就是风水的奥义,也是命理的慈悲、既然选择了远方,便只顾风雨兼程;既然选择了推迟,便要让这份等待变得更有价值。
在未来的日子里,无论风云如何变幻,只要根基牢固,只要日子选得正,风水转得顺,你们的结合,定能经受住时间的洗礼,成为2026年里最动人的一抹红、这就是咱们老祖宗留下的智慧,也是咱们中国人在面对变故时,那份特有的淡定与从容、日子能改,心不能乱、这就是今天我要告诉大家的,关于结婚日子推迟的所有真相。